当前位置: 安卓软件 > 系统工具 > 底部边缘上划导航栏安卓版
底部边缘上划导航栏安卓版

底部边缘上划导航栏安卓版

类型:系统工具 语言:中文 大小:6.36MB 时间:2025-10-22

软件下载 进入专区

扫一扫下载到手机

软件截图

软件介绍

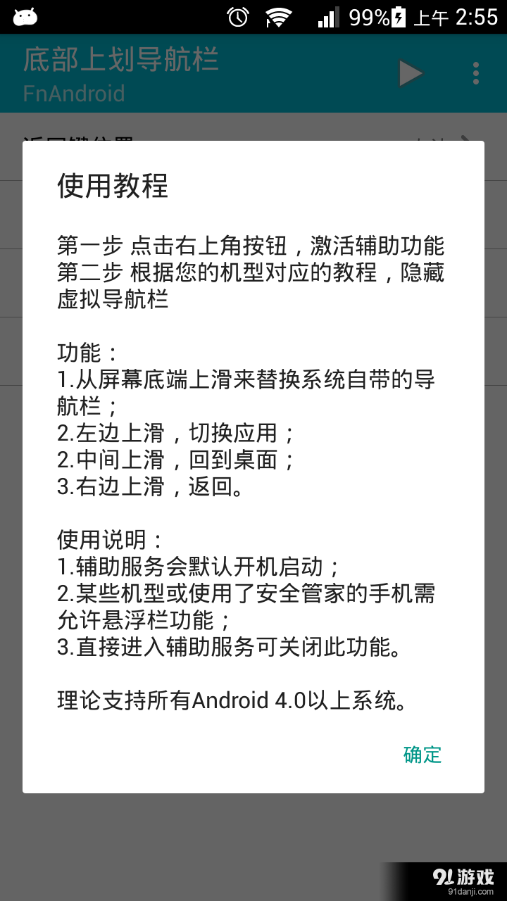
底部边缘上划导航栏安卓版是一款专为安卓用户打造的独特导航软件。它突破传统导航模式,通过在屏幕底部边缘上划操作来实现各种功能切换,为用户带来全新交互体验。无论是日常应用切换、快速打开常用工具,还是进行多任务管理,都能轻松便捷完成,极大提升操作效率,让手机使用更加得心应手。

底部边缘上划导航栏安卓版

APP特点

1. 创新交互:独特的底部边缘上划操作,告别传统繁琐导航方式。

2. 高效便捷:能快速切换应用、打开常用功能,节省操作时间。

3. 个性化设置:可根据自身习惯自定义上划功能。

4. 兼容性强:适配众多安卓机型,广泛满足不同用户需求。

APP解析

1. 原理简单:利用屏幕边缘检测技术,精准识别上划动作。

2. 功能丰富:涵盖应用启动、任务管理、快捷开关等多样功能。

3. 操作流畅:响应迅速,几乎无卡顿,确保使用体验顺畅。

综合评分

1. 功能实用性:9分,丰富实用的功能极大提升使用效率。

2. 操作便捷性:9分,独特操作方式简单易上手。

3. 界面友好度:8分,界面简洁,不影响正常使用体验。

编辑寄语

底部边缘上划导航栏安卓版以其创新的交互和实用的功能,为安卓用户带来了别样的导航体验。它能显著提升操作效率,是一款值得尝试的优秀导航软件,相信会给众多安卓手机用户带来惊喜。

相关文章

更多+

Copyright©2010-2021 TIANQING123.CN 浙ICP备2024092309号-1 QQ:423292473